I am vacillating between complete awe at your computer and organizational skills and sheer horror that you are more anal than my husband. Love ya, tho!
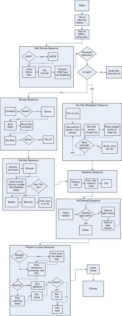
Wow, that is impressive. How long does it take you? (the morning routine, not the charting of it). I like the circular process of deciding what to wear.
the whole process usually takes about 1.25 hours but things like that getting dressed loop and pouting over my hair can really mess with the schedule...
5 comments:
you're a huge dork but that's why I love you
Funny that your first online stop on Mon, Wed and Fri is my first online stop as well.
I am vacillating between complete awe at your computer and organizational skills and sheer horror that you are more anal than my husband.
Love ya, tho!
Wow, that is impressive. How long does it take you? (the morning routine, not the charting of it). I like the circular process of deciding what to wear.
the whole process usually takes about 1.25 hours but things like that getting dressed loop and pouting over my hair can really mess with the schedule...
Post a Comment